首页
Home
关于我们
Nav
企业文化
Nav
产品中心
Nav
新闻中心
Nav
荣誉资质
Nav
使用报告
Nav
动画演示
Nav
联系我们
Messages
产品展示
实例展示
设为首页
|
收藏本站
联系我们
18171579666
欢迎访问重庆固特(恩施)给排水设备有限公司网站!
产品展示
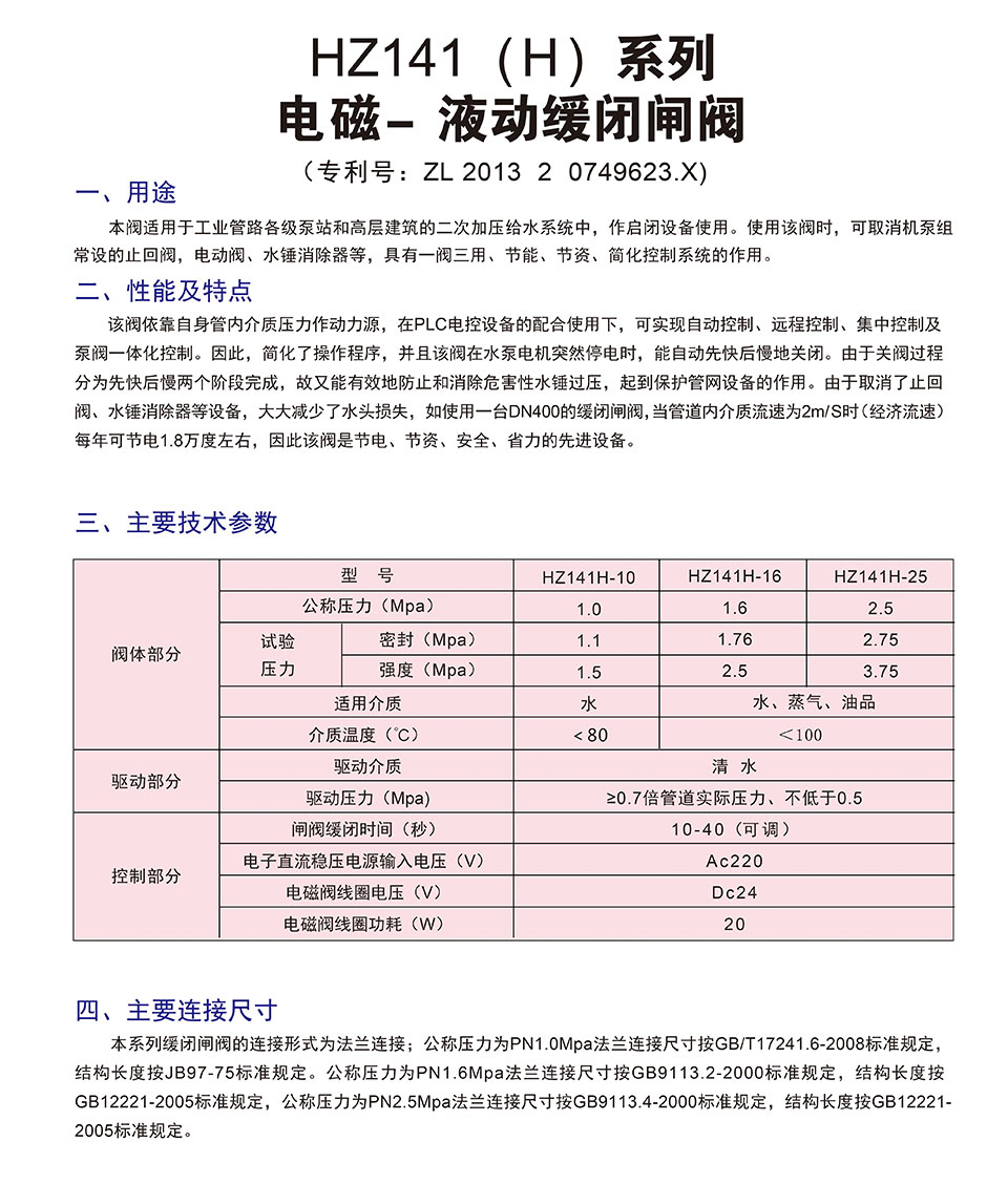
电磁-液动软密封缓闭闸阀
电磁——液动池底排泥阀
电磁——液动缓闭闸阀
电磁——液动角式截止阀
电磁——液动截至阀
电磁——液动立式双作用阀
二位五通电磁换向阀
二位五通手动换向阀
液动——隔膜式池底阀
液动软密封闸阀
液动闸阀
产品详情
分享到:
上一个
下一个
电磁——液动缓闭闸阀
价格
:
¥
0.00
产品详情
联系电话: 18171579666 / 0718-3921222 15327009593 / 15867722000
传 真:
0718-3921222
公司地址:
湖北省恩施州建始县业州镇七里坪工业园